白酒灌裝生產線霍爾效應旋轉活塞式流量計故障
某白酒灌裝生產線上的霍爾效應旋轉活塞式流量計經常損壞,嚴重影響白酒灌裝廠家的生產效率和產品質量,并對該公司的聲譽造成了不良影響,該公司在對灌裝設備的電路和結構上進行了多次改進,但是都沒有取得理想的效果。通過對故障流量計的分析和測試,找出了霍爾效應旋轉活塞式流量計的故障原因,并提出了改進措施,取得良好的效果。
1、霍爾效應旋轉活塞式流量計:

圖 1 霍爾效應旋轉活塞式流量計
旋轉活塞式流量計除了機械部分外,為了與控制器(PLC、單片機等)相連接,還必須有計數單元和信號處理單元,霍爾傳感器體積小、成本低,靈敏度較高[2],容積式流量計的計數單元一般是采用霍爾傳感器。這種流量計一般是在流量計的轉子上放置永磁體,轉子轉動時,霍爾元件對變化的磁場產生反應,產生脈沖信號,脈沖信號經過濾波、放大、整形后輸出給控制器。

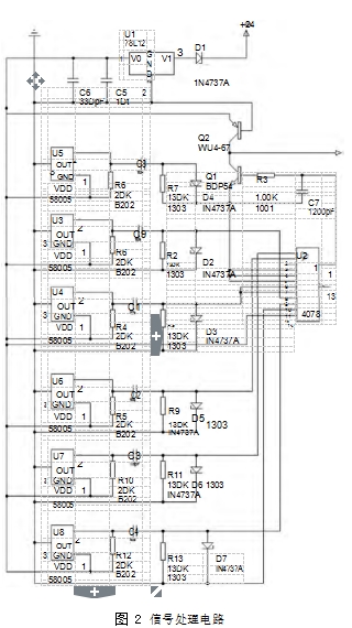
圖 2 信號處理電路
3、霍爾效應旋轉活塞式流量計故障檢測及排除:
該灌裝生產線上裝有多個霍爾效應旋轉活塞式流量計,在使用過程中,經常會有流量計損壞,沒有信號輸出給控制設備 PLC,而且這種損壞不是出現在固定的某個位置上,而是隨機的。采用示波器對故障流量計進行檢測,信號輸出端沒有信號輸出,而正常的流量計的信號輸出端輸出占空比約為 50%的脈沖信號,幅值約為 3 V,坡頂較平。用萬用表測量三端穩壓器 78L12 的輸出電壓為0 V,78L12 上的電壓降為 22.9 V,齊納穩壓管端電壓為 0.6 V.根據檢測結果,初步推斷穩壓器 78L12、齊納穩壓管 1N4737 已經損壞,不排除功放 BCP54 和霍爾傳感器損壞。
用示波器檢測 6 個霍爾傳感器的輸出端,都有脈沖輸出,霍爾傳感器沒有損壞。
根據初步的檢測結果,更換穩壓器 78L12 和齊納穩壓管 1N4737.
先更換穩壓器 78L12,檢測其輸出電壓為 12.1 V,穩壓器工作正常,證明原來的穩壓器已損壞;但是經檢測發現穩壓器 78L12 上的壓降接近 11 V,過高的壓降使 78L12 發熱嚴重;齊納穩壓管端電壓為 0.6 V,齊納穩壓管應該已經擊穿 。更換齊納穩壓管1N4737,再檢測穩壓器 78L12 的輸出電壓,為 12.1 V,壓降接近 3 V,發熱很小,穩壓管工作正常;齊納穩壓管端電壓接近 8 V,齊納穩壓管工作正常。
此時,檢測流量計的信號輸出端有信號輸出,與正常流量計的信號波形接近,只是坡頂不平直,坡頂近似正弦波,關閉流量計電源,示波器顯示有正弦波,說明流量計存在干擾。經檢查,發現流量計的地線沒有與流量計的殼體連接,從而對輸出波形造成干擾,將流量計殼體與地線相連,干擾消失,波形與正常流量計的波形相同。
至此,通過檢測和替換元件,證明穩壓器 78L12 和齊納穩壓管 1N4737 損壞。檢測多個故障流量計,發現都是穩壓器 78L12 和齊納穩壓管 1N4737 損壞,其中小部分地線沒有接機殼。
4、故障原因分析:
通過對生產現場的考察,發現該白酒灌裝生產線上的霍爾效應旋轉活塞式流量計與電磁閥使用的是同一個 24 V 開關電源,而電磁閥是感性元件,對電源和連接在同一電源上的其他元件存在較大電流沖擊[4],而且霍爾效應旋轉活塞式流量計的電路設計并沒有考慮這一點,沒有保護電路,從而導致穩壓器和穩壓管由于過大電流沖擊損壞,部分流量計的地線沒有正確接地,從而使流量計更容易損壞而且也會對輸出波形造成干擾,影響控制精度。
為避免電磁閥對流量計造成電流沖擊,霍爾效應旋轉活塞式流量計和電磁閥分別使用獨立的 24 V 電源;同時對流量計的接地情況進行檢查,以確保可靠接地。通過采取以上措施,基本避免了灌裝設備上的霍爾效應旋轉活塞式流量計損壞。
