食品行業流量計選擇
食品行業流量計一般選擇電磁流量計,電磁流量計測量主要用于測量封閉管道中的導電液體和漿液中的體積流量,包括酸、堿、鹽等強腐蝕性的液體,正適用于食品行業。食品行業流量計選擇主要有以下要點需要加以注意:
是食品行業流量計性能應具有特點:測量不受流體密度、粘度、溫度、壓力和電導率變化的影響;測量管內無阻礙流動部件,無壓損,直管段要求較低;轉換器采用新穎勵磁方式,功耗低、零點穩定、度高。流量范圍度可達1500:流量計為雙向測量系統,內裝三個積算器:正向總量、反向總量及差值總量;并應具有多種輸出。
第二量程范圍確認:一般工業用電磁流量計被測介質流速以2~4m/s為宜,在特殊情況下,較低流速應不小于0.2m/s,***高應不大于8m/s。若介質中含有固體顆粒,常用流速應小于3m/s,防止襯里和電極的過分磨擦;對于粘滯流體,較大的流速有助于自動消除電極上附著的粘滯物的作用,有利于提高測量精度。
第三須注意食品行業流量計參考流量范圍:這一點需要結合口徑和流量來看,根據實際需要來確定,一般由專業人員測量確定。
第四食品行業流量計訂貨需要提供詳細的數據,如被測介質名稱、常用、***小流量、工作壓力、工作溫度、介質密度、粘度 (水,蒸汽,常用氣體可以不提供) 管道材質、內徑、外徑等,以便供應商針對情況提出修改或者建議。
食品流量計 詳細說明
詳細說明
食品流量計是高精度、高可靠和使用壽命長的流量儀表,所以在設計產品結構、選材、制定工藝、生產裝配和出廠測試等過程中每一個環節我們都非常細致講究,還自行設計了一套中國***先進的,專用于食品流量計的生產設備和流量實流標定裝置,從而在軟件和硬件上都能切實保證產品長期的高質量。
食品流量計是一種根據法拉第電磁感應定律來測量管內導電介質體積流量的感應式儀表,采用單片機嵌入式技術,實現數字勵磁,同時在電磁流量計上采用CAN現場總線,屬國內首創,技術達到國內水平,現已廣泛地應用于化工、環保、冶金、醫藥、造紙、給排水等工業技術和管理部門。

如何正確選型:
食品流量計應用領域:
市政給排水、污水處理、廢水處理、水利灌溉、電力、中央空調行業:測量各種生活污水、工業廢水、管道引水、給排水、冷卻原水、空調冷凍水的流量
食品、制藥行業:測量各種飲料、啤酒、麥汁、調味品、乳品、玉米漿、粗糧漿、雙氧水、生理鹽水、注射用水、口服液、液體藥劑的流量
日用化工、精細化工行業:測量各種洗發水、沐浴露、洗衣液、啫喱水、護膚水、化妝品等生活液體用品的流量
化工化纖、石油化工造紙、鋼鐵、礦冶行業:測量各種酸、堿、鹽溶液、泥漿、礦漿、紙漿、煤水漿、石灰乳、鹽水的流量
食品流量計原理簡介
XT-LDE型智能電磁流量計測量原理是基于法拉第電磁感應定律:導電液體在磁場中做切割磁力線運動時,導體中產生感應電勢,其感應電勢E為:E=KBVD式中:K=————————儀表常數B=————————磁感應強V=————————測量管道截面內的平均流速D=————————測量管道截面的內徑由此式可知,當測量管結構、磁場感應強度一定時,體積流量與感應電勢成正比。測量出感應電壓就可得到流進管道的體積流量。將感應電壓信號通過一對或多對與液體直接接觸的電磁檢出,并通過電纜送至轉換器通過智能化處理,然后LCD顯示或轉換成標準信號4-20mA、頻率信號Hartx協議通訊的輸出。測量流量時,導電性液體以速度V流過垂直于流動方向的磁場,導電性液體的流動在測量電極上感應出一個與平均流速成正比的電壓,由此可以得出通過管道的體積流量


食品流量計在食品行業的應用優勢:
1.對于贓污介質和腐蝕性介質都能進行流量監控;
2.安裝方便,在使用過程中不容易被污染;
3.速度快,反應迅速,不會出現機械存在的慣性,人性化,簡單易操作;
4.在工作過程中,可完全不受到外界媒介的影響。衛生電磁流量計一旦經過水標定,就可開始工作。
5.靈敏性能高,能快速的產生流量,并且還可以檢測雙向的流量。
6.卡箍式連接實現快速拆卸和安裝,便于日常頻繁的清洗。
常見介質電導率表
常見介質電導率表
|
液體
|
電導率( μ s/cm )
|
液體
|
電導率(μ s/cm )
|
|
各種酸
|
10*10 4- 801 * 10 4
|
啤酒
|
600-800
|
|
堿液
|
8*10 4 -30*10 4
|
麥芽汁
|
500-1000
|
|
蒸餾水
|
0.01-5
|
牛奶
|
200-300
|
|
水及飲料
|
200-800
|
水果醬
|
400-1000
|
食品流量計特點
●不受流體密度、粘度、溫度、壓力和電率變化的影響,線性測量原理能實現高度測量;
●測量管內無阻流件,壓損小,直管段要求低;
●公稱通徑DN6-DN2000覆蓋范圍寬,襯里和電極有多種選擇,能滿足測量多種導電流體的要求;
●轉換器采用可編程頻率低頻矩形波勵磁,提高了流量測量的穩定性,功率損耗小;
●轉換器采用16位嵌入式微處理器,全數字處理,運算速度快,抗干擾能力強,測量可靠,度高,流量測量范圍度可達1500:1;
●高清晰度背光LCD顯示,全漢字菜單操作,使用方便,操作簡單,易學易懂;
●具有RS485或RS232O數字通訊信號輸出;
●具有電導率測量功能,可以判別傳感器是否空管,具有自檢與自診斷功能;
●采用SMD器件和表面安裝(SMT)技術,電路可靠性高;
●可用于相應的防爆場合。
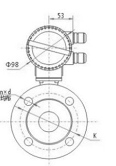
機械尺寸圖


食品流量計主要用途
XT-LDE系列電磁流量計,可用來測量封閉管道中導電流體的體積流量。廣泛應用于石油化工、鋼鐵冶金、給水排水、水利灌溉、水處理、環保污水測控、造紙、醫藥、食品等工農業生產工藝過程中的流量測量和控制。
食品流量計使用環境條件
環境溫度: 傳感器-25℃~+60℃ 轉換器-10℃~+60℃
相對溫度: 5%-95%
工作條件
流體***高溫度: 一體型 70℃
分離型: 聚四氟乙烯襯里 150℃
氯丁橡膠襯里 80℃
聚氨酯橡膠襯里 70℃
流體電導率: ≥5uS/cm


食品流量計測量范圍及外形結構
1、測量范圍
1、測量范圍
電磁流量計有著廣泛的用途,在滿足現場監測顯示的同時可輸出標準電流信號( 4-20mA ),供記錄、調節、控制用;可廣泛應用于化工、環保、輕紡、冶金、礦山、醫藥、造紙、給排水、食品、制糖、釀造等行業工藝管道內導電介質的液體流 量計量;除測量一般導電液體外,根據用戶特殊需要,還可測量導電的液固兩相流,高黏度液體及鹽類等液體的流量。

外型結構




如何正確選型:
儀表的選型是儀表應用中非常重要的工作,據有關資料表明,儀表在實際應用中有2/3的故障是儀表的錯誤選型和錯誤的安裝而造成的,,特別注意。
·收集數據
① 被測流體名稱;
② ***大流量、***小流量;
③ ***高工作壓力;
④ ***高溫度、較低溫度。
·被測流體必須具備一定的導電性,導電率≥5uS/cm。
·***大流量和***小流量,必須符合下表中的數。(擴展流程范圍0.1~15m/s)
|
內徑 mm
|
6
|
10
|
15
|
20
|
25
|
32
|
40
|
|
***小流量 L/ h
|
10.20
|
28.30
|
63.60
|
120.0
|
176.0
|
290.0
|
452.0
|
|
***大流量 L/h
|
1520
|
4240
|
9540
|
16960
|
26500
|
43420
|
67850
|
|
內徑 mm
|
50
|
65
|
80
|
100
|
125
|
150
|
200
|
|
***小流量 m 3 /h
|
0.700
|
1.190
|
1.800
|
2.820
|
4.410
|
6.360
|
11.30
|
|
***大流量 m 3 /h
|
106.0
|
179.0
|
271.0
|
424.0
|
662.0
|
954.0
|
1690
|
|
內徑 mm
|
250
|
300
|
350
|
400
|
450
|
500
|
550
|
|
***小流量 m 3 /h
|
17.60
|
25.40
|
34.60
|
45.20
|
57.20
|
70.60
|
85.50
|
|
***大流量 m 3 /h
|
2650
|
3810
|
5190
|
6780
|
8570
|
10600
|
12800
|
|
內徑 mm
|
600
|
700
|
800
|
900
|
1000
|
1100
|
1200
|
|
***小流量 m 3 /h
|
101.0
|
138.0
|
180.0
|
229.0
|
282.0
|
342.0
|
407.0
|
|
***大流量 m 3 /h
|
15200
|
20700
|
27100
|
34300
|
42400
|
51300
|
61000
|
實際***高工作壓力必須小于流量計的額定工作壓力。
·***高工作溫度和較低工作溫度必須符合流量計規定的溫度要求。
·確定是否有負壓情況存在。
| 技術參數 | |||||||||||||||||||||||||||||||
|
安裝及注意事項:
【安裝要求】
1、 被測介質必須是導電液體,應充滿管道,不得有氣泡;
2、 安裝時,被測介質的流動方向與流量計指示流向一致;
3、 必須保證前面5DN、后面3DN的直管段(DN為通經);
4、 流量計盡可能避免測量管內變成負壓,盡可能避開振動較大、周邊有腐蝕性氣體等安裝環境惡劣的場所;
5、 流量計應避開鐵磁性物體及有強電磁場的設備(如大電機、大變壓器等),以免影響傳感器工作磁場和流量信號;
6、 為了檢修方便,建議在流量計安裝處,安裝旁通管道;
7、 流量計安裝在高空或者井下時,應預留出足夠的安裝調試和維修空間另根據不同防護等級做出相對應的舉措;
8、 應充分了解被測介質的腐蝕屬性以及流量計的特性,嚴防流量計受腐蝕;
9、 在傳感器鄰近管道進行焊接或火焰切割時,要采取隔離措施,防止襯里,且必須確認儀表轉換器信號線未連接,防止損壞轉換器;
【使用要求】
1、 流量計必須接地。流量計的轉換器,傳感器必須接地并保持大地電位與管道電位相同,對于塑料或者有絕緣襯里的管道,必須安裝接地環或接地電極來實現流體接地;
2、 正確連接相對應的接線端子,并根據流量計不同的供電要求給與供電,以免強電流燒壞流量計;控制好管道中的壓力,以保證介質是均勻的,以免影響流量的正常顯示;
3、 水平安裝時要使電極軸線平行于地平線,不要處于垂直于地平線,因為處于底部的電極易被沉積物覆蓋,頂部電極易被液體中偶存氣泡擦過遮住電極表面,使輸出信號波動;
4、 對于固液兩相流體,***好采用垂直安裝,使傳感器襯里磨損均勻,延長使用壽命。
【維護要求】
1、 做好流量計的防雨、防塵、防曬等防護措施;
2、 流量計維護周期一般為半年,檢修清洗時,應檢查傳感器襯里材質是否有破損、電極是否有損壞或者被沉積物覆蓋,并將其清洗干凈;
3、 流量計在出廠之前都做過標定,不建議非技術人員修改儀表參數;
4、 流量計不用時,應清洗傳感器襯里,在流量計外部加上保護套,防止灰垢進入,然后置于干燥處保存。
| 選型編碼 | |||||||||||||||||||||||||||||||||||||||||||||||||||||||||||||||||||||||||||||||||||||||||||||||||||||||||||||||||||||||||||||||||||||||||||||||||||||||||||||||||||||||||||||||||||||||||||||||||||||||||||||||||||||||||||||||||||||||||||||||||||||||||||||||||||||||||||||||||||||||||||||||||||||||||||||||||||||||||||||||||||||||||||||||||||||||||||||||||||||||||||||||||||||||||||||||||||||||||||||||||||||||||||||||||||||||||||||||||||||||||||||||||||||||||||||||||||||||||||||||||||||||||||||||||||||||||||||||||||||||||||||||||||||||||||||||
|
|||||||||||||||||||||||||||||||||||||||||||||||||||||||||||||||||||||||||||||||||||||||||||||||||||||||||||||||||||||||||||||||||||||||||||||||||||||||||||||||||||||||||||||||||||||||||||||||||||||||||||||||||||||||||||||||||||||||||||||||||||||||||||||||||||||||||||||||||||||||||||||||||||||||||||||||||||||||||||||||||||||||||||||||||||||||||||||||||||||||||||||||||||||||||||||||||||||||||||||||||||||||||||||||||||||||||||||||||||||||||||||||||||||||||||||||||||||||||||||||||||||||||||||||||||||||||||||||||||||||||||||||||||||||||||||||
長期的現場應用經驗告訴我們,流量計在使用當中出現的問題,80%以上是由于選型不當造成的,所以千萬注意選擇***適合的產品。
